2018年1月,两高两部出台了《关于办理黑恶势力犯罪案件若干问题的指导意见》(以下简称《黑恶指导意见》),《黑恶指导意见》第五部分对“非法放货讨债的犯罪活动”的处理进行了原则性的规定。该部分虽然没有提出“套路贷”的概念,却对套路贷的行为特征作了描述。随后,上海、浙江等地相继出台了以“套路贷”为标题的办案指导意见,从案件定性、共同犯罪认定、犯罪数额认定及涉案财物处置等方面作了详细的规定,为司法机关办理套路贷案件提供了依据。
2019年2月26日,中国长安网发布了一则消息称:“截止目前,全国公安机关共打掉‘套路贷’团伙1664个……”。公安部发言人表示,“套路贷”是新型黑恶犯罪的一种,公安部已经部署采取了一系列措施,严打‘套路贷’违法犯罪活动。公安部的表态,使得套路贷案件被认定为黑恶犯罪的概率大增。
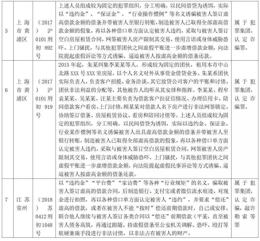
那么,从司法实践来看,已结的套路贷案件又是如何定性的呢?
辩护人通过“无讼案例”查询了2018年以来判处的套路贷案例。
从已公布的判决来看,只有一例套路贷案件被认定为恶势力犯罪团伙,遑论为黑社会性质组织。实践中,对套路贷案件案件的定性以犯罪集团为主,很少上升到黑社会性质组织。
虽然公安部认为套路贷案件是新型黑恶犯罪的一种。但是,套路贷案件类型很多,不一而足,应当具体案件具体分析。归根结底要以《刑法》、《黑恶指导意见》等法律及司法解释为依据,对案件作出准确的认定。
黑社会性质组织需要具备组织特征、经济特征、行为特征及危害性特征四个方面的条件。从实践来看,套路贷案件一般参与人众多,分工明确,有一定的经济实力(用于放贷),且受害人较多。因此,从组织特征、经济特征及危害特征上,无法对该组织作出准确的界定。笔者认为行为特征是界定组织是否属于黑社会性质组织的关键。
从上述搜集的案例来看,套路贷的行为模式多种多样,包括通过限制转让房产、虚假诉讼、通知家人、扣车、强行转账平单、跟随、持虚假借条至公安机关调解、言语或身体威胁恐吓、上门骚扰、恐吓、殴打等行为。总体来说,行为模式可以分类为暴力性行为与非暴力性行为,存在本质上的区别。只有具备暴力性行为的套路贷案件才有可能被认定为黑社会性质组织。
根据我国《刑法》的规定,黑社会性质组织的行为特征是:“以暴力、威胁或者其他手段,有组织地多次进行违法犯罪活动,为非作恶,欺压、残害群众。”其行为手段是“暴力、威胁或者其他手段。”这里的“其他手段”是否包括虚假诉讼等非暴力手段成为关键。
两高一部于2009年出台的《办理黑社会性质组织犯罪案件座谈会纪要》指出:“‘其他手段’主要包括以暴力、威胁为基础,在利用组织势力和影响已对他人形成心理强制或威慑的情况下,进行所谓的‘谈判’‘协商’‘调解’;滋扰、哄闹、聚众等其他干扰、破坏正常经济、社会秩序的非暴力行为”。
2015年最高人民法院《全国部分法院审理黑社会性质组织犯罪案件工作座谈会纪要》指出:“当黑社会性质组织发展到一定阶段后暴力色彩会有所减弱,往往会更多地釆用滋扰恫吓、造势摆场等非暴力、“软暴力”手段来达到不法目的。正因为如此,司法实践中也逐渐产生了一种模糊认识,认为黑社会性质组织不需要实施暴力性的违法犯罪活动也可以形成非法控制。我们认为,无论行为方式最终如何变化,暴力(“硬暴力”)或者以暴力相威胁的手段是黑社会性质组织能够对社会公众形成心理强制的重要原因。即便在发展到较为成熟的阶段之后,暴力性也是依然是黑社会性质组织行为方式的基本特点,一旦需要使用便随时可能付诸实施。因此,如果涉案犯罪组织在整个发展过程中没有较为明显地以暴力或者以暴力相威胁的手段实施违法犯罪活动,那么,在对该组织定性时就应当特别慎重。”
2018年,两高两部颁布的《黑恶指导意见》指出:“黑社会性质组织实施的违法犯罪活动包括非暴力性的违法犯罪活动,但暴力或以暴力相威胁始终是黑社会性质组织实施违法犯罪活动的基本手段,并随时可能付诸实施。暴力、威胁色彩虽不明显,但实际是以组织的势力、影响和犯罪能力为依托,以暴力、威胁的现实可能性为基础,足以使他人产生恐惧、恐慌进而形成心理强制或者足以影响、限制人身自由、危及人身财产安全或者影响正常生产、工作、生活的手段,属于《刑法》第二百九十四条第五款第(三)项中的‘其他手段’,包括但不限于所谓的‘谈判’‘协商’ ‘调解’以及滋扰、纠缠、哄闹、聚众造势等手段。”
从《刑法》、司法解释及会议纪要来看,司法机关已经注意到黑社会性质组织出现的多样化行为。始终认为,即便存在非暴力的行为,其后盾或基础仍然是暴力或以暴力相威胁。
所以,面对套路贷案件中多样化的行为,我们需要梳理其行为的本质特征。对于以下几类行为,需要作出区别对待:
1、不存在暴力或暴力相威胁的不应当认定为黑社会性质组织
即便行为过程中存在上门、扣车、强行转账平单、跟随、持虚假借条至公安机关调解等行为,如果没有采取暴力或暴力相威胁,就不符合黑社会性质组织的行为特征。
2、最终以非暴力行为获取钱款的套路贷案件,不应当认定为黑社会性质组织
大多数套路贷案件中,有暴力(威胁)行为与非暴力行为并存的情况。这就要看最终取得钱款的行为是暴力还是非暴力手段。在一些套路贷案件中,虽然行为人在前期的催债过程中存在一些暴力或威胁行为,但最终是以虚假诉讼等方式要挟被害人获得钱款,该行为类型就不符合“后盾或基础仍然是暴力或以暴力相威胁”的本质特征,也不应当认定为黑社会性质组织。
3、既有暴力(威胁)因素,又有非暴力因素取得钱款的案件,应当审慎认定
在一些套路贷案件中,既有通过暴力(威胁)行为获取钱款,又有通过虚假诉讼等非暴力行为骗取钱款的。对该类案件应当甄别暴力(威胁)行为在其中所占的比例及程度。对于暴力(威胁)行为占比较小,程度较轻的案件,应当审慎认定为黑社会性质组织,因为该类案件有可能不符合“暴力或以暴力相威胁始终是黑社会性质组织实施违法犯罪活动的基本手段”的要求。


