2017年1月17日,浙江省公检法三家联合发布了《关于办理“醉驾”案件的会议纪要》(以下称“旧会议纪要”),对实务中办理“醉驾”案件起了积极的指导作用,在打击“酒驾”违法犯罪行为方面取得了良好的成效。时隔两年多,浙江省公检法三家在2019年10月8日再次下发了《关于办理“醉驾”案件若干问题的会议纪要》(以下称“新会议纪要”)。笔者对两则会议纪要进行对比分析,发现有五处较大的变化。整体而言,新会议纪要相比旧会议纪要对处罚“醉驾”行为的标准放宽了很多,对部分符合条件的“醉驾”行为进一步从宽处理,回归理性打击,体现了宽严相济的刑事政策。具体对比如下:
表格版
文字版
01
No.1
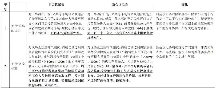
关于道路的认定
旧会议纪要
对于醉酒在广场、公共停车场等公众通行的场所挪动车位的,或者由他人驾驶至居民小区门口后接替驾驶进入居民小区的,或者驾驶出公共停车场、居民小区后即交由他人驾驶的,可以不作为犯罪处理。
新会议纪要
对于醉酒在广场、公共停车场等公众通行的场所挪动车位的,或者由他人驾驶至居民小区门口后接替驾驶进入居民小区的,或者驾驶出公共停车场、居民小区后即交由他人驾驶的,不属于刑法第一百三十三条之一规定的“在道路上醉酒驾驶机动车”。
变化
旧会议纪要对醉酒挪车、醉酒小区驾车行为是“可以不作为犯罪处理”,新纪要则将该情形排除出“在道路上醉酒驾驶机动车”的构罪要件,不构成危险驾驶罪。
02
No.2
关于立案标准
旧会议纪要
对现场查获经呼气测试,酒精含量达到国家质量监督检验检疫局发布的《车辆驾驶人员血液、呼气酒精含量阈值与检验》中醉酒标准(≥80mg/100ml)的机动车驾驶人,无论其对检验结果是否有异议,均由医疗机构或者具备资格的检验鉴定机构工作人员按照规范抽取血样,及时进行血液酒精含量检测。检测结果达到醉酒标准的,立案查处。
新会议纪要
对现场查获经呼气测试,酒精含量达到国家质量监督检验检疫局发布的《车辆驾驶人员血液、呼气酒精含量阈值与检验》中醉酒标准(≥80mg/100ml)的机动车驾驶人,无论其对检验结果是否有异议,均立案查处,并由医疗机构或者具备资格的检验鉴定机构工作人员按照规范抽取血样,及时进行血液酒精含量检测。检测结果未达到醉酒标准的,撤销案件。
变化
新会议纪要明确规定醉驾案件一律先立案查处,再决断,解决了醉驾案件实务办理中常遇到的“立案难”问题。
03
No.3
关于强制措施的适用
新会议纪要
经呼气测试或抽血检测,血液酒精含量在80mg/100ml以上的,公安机关应当予以刑事拘留。但遇本人需要紧急就医等紧急事由不宜立即执行刑事拘留的,可以暂缓执行刑事拘留。
变化
新会议纪要规定醉驾案件,经呼气测试或抽血检测,血液酒精含量超过80mg/100ml一律刑事立案并刑拘(除特殊情况可暂缓执行刑事拘留),符合现实办案需要。
旧会议纪要
对被采取刑事拘留强制措施的犯罪嫌疑人、被告人,公安机关、人民检察院、人民法院无法在刑事拘留期限内完成侦查、起诉、审判工作的,应当变更为取保候审或者监视居住。
新会议纪要
对被采取刑事拘留强制措施的犯罪嫌疑人、被告人,公安机关、人民检察院、人民法院一般应当在刑事拘留期限内完成侦查、起诉、审判工作。无法在刑事拘留期限内完成侦查、起诉、审判工作的,应当变更为取保候审,并在法律规定的期限内完成侦查、起诉、审判工作。
变化
新会议纪要取消监视居住强制措施,进一步规范了醉驾案件的办理工作。
04
No.4
关于诉讼证据的要求
旧会议纪要
“醉驾”犯罪案件,应当移送下列证据及其相关案卷材料:······(7)其他与案件有关的证据材料(包括户籍证明、驾驶证、行驶证、以前的交通违法情况、前科情况等)。
新会议纪要
“醉驾”犯罪案件,应当移送下列证据及其相关案卷材料:·······(7)其他与案件定罪量刑相关的证据材料(包括户籍证明或经与全国公安常住人员信息数据库比对一致的其他身份证明、驾驶证、行驶证、证明车辆行驶轨迹的相关材料、以前的交通违法情况、前科情况等)。
变化
新会议纪要新增证明材料:“车辆行驶轨迹”,有助于提高醉驾案件的证据完整性。
旧会议纪要
查获后又故意当场饮酒的,根据呼气测试和血液检测的结果综合认定其酒精含量;呼气测试后当场饮酒的,以呼气测试结果认定其酒精含量,并从重处罚。
新会议纪要
被查获或发生道路交通事故后又故意当场饮酒的,以血液检测的结果认定其酒精含量。因逃跑等原因,无法作血液检测的,以呼气测试结果认定其酒精含量,并从重处罚。
变化
对于被查获后又故意当场饮酒的,旧会议纪要以“呼气测试和血液检测的结果综合认定”,而新会议纪要以“血液检测的结果认定”。
05
No.5
关于刑事处罚
旧会议纪要
醉酒驾驶汽车,酒精含量超过180mg/100ml的,或者虽然酒精含量在180mg/100ml以下,但具有以下从重情节之一的,不适用缓刑:
(1)造成他人轻伤及以上后果的;
(2)在高速公路上醉酒驾驶的;
(3)醉酒驾驶营运车、公交车、危险品运输车、校车、单位员工接送车、中(重)型货车、工程运输车等机动车的;
(4)无驾驶汽车资格的(系指未取得及被吊销、暂扣、扣留驾驶证的情况。短期超出驾驶证年检期限及驾驶证被扣完分数的,不属于无驾驶汽车资格);
(5)明知是不符合安检标准或者已报废的汽车而驾驶的;
(6)在被查处时有逃跑、抗拒检查、让人顶替等行为,情节严重的;
(7)在诉讼期间拒不到案或者逃跑的;
(8)曾因酒后驾驶三年内、醉酒驾驶五年内被追究的。
缓刑只对酒精含量在180mg/100ml以下,无上述从重情节,且认罪认罚的被告人适用。
新会议纪要
醉酒驾驶汽车,具有以下情节之一的,不得适用缓刑:
(1)造成他人轻伤及以上后果的;
(2)在高速公路上醉酒驾驶的;
(3)醉酒驾驶营运机动车、中型以上机动车、或者严重超员、超载、超速驾驶的;
(4)无驾驶汽车资格的(驾驶证被扣留、超出驾驶证年审期限未满一年、驾驶证记分满 12 分状态未满一年的除外);
(5)明知是不符合机动车安全技术检验标准或者已报废的汽车而驾驶,驾驶无牌机动车或者使用伪造、变造或其他车辆的机动车牌证的;
(6)在被查处时有驾车逃跑或严重抗拒检查行为的;
(7)在诉讼期间拒不到案或者逃跑的;
(8)曾因酒后驾驶三年内、醉酒驾驶五年内被追究的。
醉酒驾驶汽车,无上述 8 种从重情节,且认罪悔罪,符合缓刑适用条件的,可以依法适用缓刑。
变化
1.旧会议纪要规定,酒精含量在180mg/100ml以上的,或者虽然酒精含量在180mg/100ml以下,但具有以下8种从重情节之一的,均不适用缓刑。而新会议纪要取消了酒精含量的规定,只要无上述8种从重情节,且认罪悔罪的,可以依法适用缓刑,醉驾案件的缓刑判处概率将有所提高。
2.新会议纪要规定:驾驶证被扣留、超出驾驶证年审期限未满一年”不属于无证驾驶。
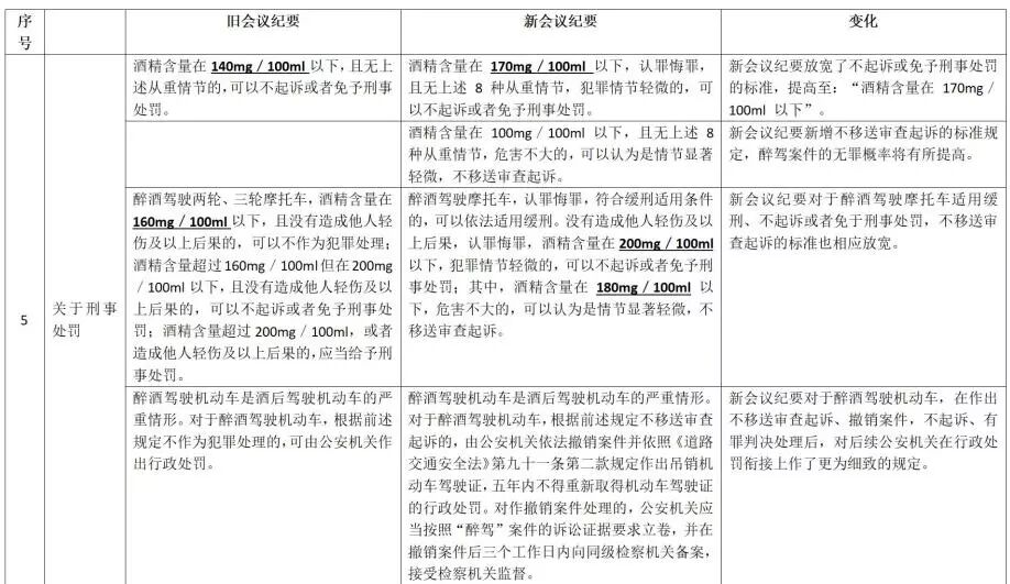
旧会议纪要
酒精含量在140mg/100ml以下,且无上述从重情节的,可以不起诉或者免予刑事处罚。
新会议纪要
酒精含量在170mg/100ml 以下,认罪悔罪,且无上述 8 种从重情节,犯罪情节轻微的,可以不起诉或者免予刑事处罚。
变化
新会议纪要放宽了不起诉或免予刑事处罚的标准,提高至:“酒精含量在 170mg/100ml 以下”。
新会议纪要
酒精含量在 100mg/100ml 以下,且无上述 8 种从重情节,危害不大的,可以认为是情节显著轻微,不移送审查起诉。
变化
新会议纪要新增不移送审查起诉的标准规定,醉驾案件的无罪概率将有所提高。
旧会议纪要
醉酒驾驶两轮、三轮摩托车,酒精含量在160mg/100ml以下,且没有造成他人轻伤及以上后果的,可以不作为犯罪处理;酒精含量超过160mg/100ml但在200mg/100ml以下,且没有造成他人轻伤及以上后果的,可以不起诉或者免予刑事处罚;酒精含量超过200mg/100ml,或者造成他人轻伤及以上后果的,应当给予刑事处罚。
新会议纪要
醉酒驾驶摩托车,认罪悔罪,符合缓刑适用条件的,可以依法适用缓刑。没有造成他人轻伤及以上后果,认罪悔罪,酒精含量在200mg/100ml 以下,犯罪情节轻微的,可以不起诉或者免予刑事处罚;其中,酒精含量在180mg/100ml 以下,危害不大的,可以认为是情节显著轻微,不移送审查起诉。
变化
新会议纪要对于醉酒驾驶摩托车适用缓刑、不起诉或者免于刑事处罚,不移送审查起诉的标准也相应放宽。
旧会议纪要
醉酒驾驶机动车是酒后驾驶机动车的严重情形。对于醉酒驾驶机动车,根据前述规定不作为犯罪处理的,可由公安机关作出行政处罚。
新会议纪要
醉酒驾驶机动车是酒后驾驶机动车的严重情形。对于醉酒驾驶机动车,根据前述规定不移送审查起诉的,由公安机关依法撤销案件并依照《道路交通安全法》第九十一条第二款规定作出吊销机动车驾驶证,五年内不得重新取得机动车驾驶证的行政处罚。对作撤销案件处理的,公安机关应当按照“醉驾”案件的诉讼证据要求立卷,并在撤销案件后三个工作日内向同级检察机关备案,接受检察机关监督。
人民检察院作不起诉处理、人民法院作出有罪判决的,公安机关也应当依照《道路交通安全法》第九十一条第二款、第四款规定作出吊销机动车驾驶证,五年内或十年内不得重新取得机动车驾驶证的行政处罚。
变化
新会议纪要对于醉酒驾驶机动车,在作出不移送审查起诉、撤销案件,不起诉、有罪判决处理后,对后续公安机关在行政处罚衔接上作了更为细致的规定。
新会议纪要
认定“醉驾”共同犯罪应当根据证据严格把握,有确实、充分的证据证明行为人强令他人“醉驾”的,以共犯论处。
变化
新会议纪要新增“醉驾”共犯的认定论处规定,有助于打击强令他人醉驾的行为。


