王怡之:忽视对“证据能力”的审查,只能得到“虚假印证”
厚积薄发,启行千里
在之前《王怡之:艰难而痛楚的辩护——一起生产、销售伪劣产品案办案实录》一文中,笔者近期办理的一起生产、销售伪劣产品的二审案件,该案中合议庭法官及法官助理的一些话语引起了笔者的思考。
一、印证、印证、印证?
郭鹏律师:审判长,证人已经在法庭门口等着,他们愿意出庭作证,我们申请他们出庭。
审判长:我们商议过了,证据已经印证,他们不必要出庭。
我:我们提交了侦查机关非法取证的线索和材料,我们认为本案侦查机关取证过程中有非法取证的现象,申请启动非法证据排除程序。
审判长:我刚才讲了,我们已经合议过了,证据已经印证,不启动排非程序。
我:我讲的是证据能力的问题,不是证明力的问题。
审判长:请尊重合议庭的决定。
宋啟晟律师:我们另外提出以下申请..................................
审判长:驳回驳回驳回。
休庭后:
家属:凭什么律师提出的合法合理的申请,你们一概驳回,是不是不想让我们说话。
法官助理:合议庭已经合议了,证据能够印证了。
我(心里嘀咕):这个法院真有意思,动辄“证据印证”,却不重视对证据能力的审查,不重视对经验法则和逻辑法则的运用。
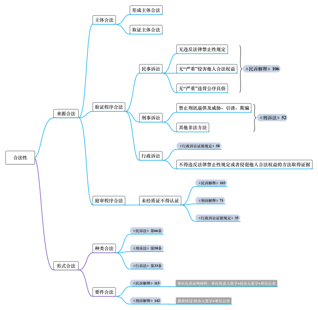
二、证据三性VS证据两力
对于证据三性和证据两力之间的关系,笔者曾在一篇【厚启原创】王怡之:迷雾中的证据“三性”和证据“两力”的文章中详细阐明过该问题,在此不再过多赘述,就以下几张思维导图纲举目张。
三、认定事实为何要强调从“证据能力”到“证明力”到“综合事实认定”的三步走
我们现在对于诉讼案件事实的认定,尤其针对刑事案件事实的认定一直强调三步走法则,即:单项证据“证据能力”的审查——单项证据“证明力”的审查——所有证据结合的“综合事实认定”。
换言之,这种三步走法则是类似于刑事实体法中阶层式的犯罪构成体系,而非四要件一样的偶合式的体系。
为什么我们要强调从证据三性的体系到证据两力三步走的事实判断标准?笔者再此不想讨论过于高深的理论,笔者举两个自身的例子。
例一:
笔者曾经参加浙江省的检律控辩赛,当年控辩赛的比赛是一对一并且是临时半个小时前给选手辩题,并让选手在半个小时的时间内准备好三分钟的立论,四分钟的自由辩论以及三分钟的结辩。可见选手在半个小时内不可能写稿子,那么应该如何流利地讲出自己的观点,这时候层次化思维就极为重要,即:先说什么——中间说话什么——最后说什么。运用层次化思维之后,即便无稿子也能非常流利地、全面地说出自己的观点。
例二:
笔者曾经参加一位好友的婚礼,婚礼上笔者的好友临时邀请了几位参与婚礼的亲朋好友上台献上祝福,很多人说得结结巴巴,而笔者就运用了层次化思维流利地说出了祝福词,即:回顾往昔友情——见证今日爱情——展望未来亲情——祝福词结尾。
同理,层次化思维在证据审查、事实认证的过程中能够使得裁判者全面的考虑证据的问题,最终能够得到正确的事实认定;否则,裁判者就有可能陷入“攻其一点不及其余”片面的错误。
当然有人会说:“证据三性也可以层次化。”对此,可以查阅笔者的文章【厚启原创】王怡之:迷雾中的证据“三性”和证据“两力”,笔者不再赘述。
从上文中的法官及法官助理的话语可以明显看出,他们只是重视对证据“证明力”的审查,而忽视了对证据“证据能力”的审查,只关注了三步走法则的第二走,没有关注三步走法则的第一步“证据能力”的审查。
四、“印证”证明模式是对单项证据“证明力”审查的一种方法
(一)“印证”证明模式是“自由心证”证明模式的一种
对于判断证据“证明力”的模式,从古代“神示”证明模式,到近代的“法定”证明模式,再到现代的“自由心证”模式(自由判断+内心确信)。
在最高人民法院《刑诉法解释》很多条文都出现了“印证”一词,如:第八十七条、第九十六条等。由此可见,“印证”证明模式无论从法律上亦或是实务中是判断单项证据证明力的一种主要的方法,是通过不同来源、不同形式,但证明内容相同的证据之间相互支撑,进而判断证据证明力的方法,即:相互印证+内心确信。其原理是与“自由心证”证明模式异曲同工。
质言之,“印证”证明模式是“自由心证”证明模式的一种特殊类别。
(二)“印证”证明模式并非是对单项证据“证据能力”审查的唯一方法
最高院《刑诉法解释》第一百三十九条第二款规定:“对证据的证明力,应当根据具体情况,从证据与案件事实的关联程度、证据之间的联系等方面进行审查判断。”
从该条文可以看出,最高院认为,对于单项证据“证明力”的判断并不仅仅依据“印证”证明模式,还需要结合其他因素进行判断。那么这里的其他因素又指的哪些因素?
笔者认为,对于单项证据“证明力”的判断除了要依靠“印证”的方法,还需要考虑以下因素:(1)证据规则;(2)逻辑法则;(3)经验法则。
证据规则是法定的,是我们必须予以遵守的规则,自然理应成为判断证据的“证明力”的因素,这点毋庸置疑。
逻辑法则和经验法则,则是防止,我们过于的强调“印证”而忽视了,一旦出现看似证据之间“印证”却违背经验法则、逻辑法则的“机械印证”的情形,即:防止出现单纯的看证据数量的量化。
对于此点,台湾著名学者林钰雄在其著作《严格证明与刑事证据》中的“自由心证:真的很‘自由’吗?”一节中又详细论证,有兴趣的读者可以购买阅读。
上述案件中,多位在父子俩公司的证人的笔录都出现了相同的现象:(1)只在最后一次笔录中出现了对父子俩不利的证言;(2)这些证人要么是司机,要么是搬运工,都不从事油品的调制和销售工作,但是他们都能说出油品的作用,并证明父子俩对于所售卖的油品都是当作柴油使用的话语。由此可见,无论从逻辑法则还是经验法则的角度,上述证言取证的合法性和真实性都是值得怀疑的。
上文中的法官及法官助理一味强调“印证”,而忽视了对于证据规则、逻辑法则和经验法则的运用,最终说出的话语简单粗暴,不能令人信服。
五、忽视对“证据能力”的审查,将会得到“虚假印证”
当然,上文中的法官及其助理犯的最大的错误是,忽视对单项证据“证据能力”的审查,忽视对证据“证据能力”的审查,即便证据之间形成了印证,也将是“虚假印证”,得出的事实也是错误的事实。而“虚假印证”在实务中经常体现为以下几种模式。(第一种类型就是忽视对“证据能力”的审查而出现的“虚假印证”)
(一)围绕虚假的言词证据形成的虚假印证
在之前的刑事司法实务中,经常出现对嫌疑人、被告人刑讯逼供后,获取虚假的供述,而后围绕虚假的供述形成所谓的印证;而在如今的司法实践中,出现了大量的威逼利诱多位证人,获取多位证人虚假的证言,而形成所谓的印证。并且,侦查人员非法向证人取证的事项,更难为律师和当事人所接触到,更难发现。
如:上文案例中,辩护人在查看证人证言后,发现了上述证人证言前后矛盾的情况,后续为了证实是否存在非法取证的现象,辩护人冒着风险,做好了保护措施才向证人取证。多位证人也书写了,侦查人员存在非法取证的现象,并表示愿意出庭作证,但是,合议庭对于这一问题依然置若罔闻。
(二)隐匿无罪证据形成的虚假印证
根据《刑诉法》第五十二条的规定,侦查人员必须全面搜集嫌疑人被告人有罪、无罪、罪重、罪轻的证据。然而实务中,笔者发现,几乎所有的侦查人员只搜集对被告人不利的证据,不搜集甚至隐匿对被告人有利的证据。在不全面提供和搜集的前提下,所形成的“印证”也是虚假的印证。
如:2023年2月初至2月22日,犯罪嫌疑人何某以非法占有为目的,多次窜至杭州市萧山区钱江世纪城御金台小区负一层快递室,盗窃放置在快递室货架上的快递包裹。经查实,何某共盗窃三次包裹,包裹总价值4272元,其中一次为盗窃一台戴森吹风机,价值2900元。
后续笔者发现该案中存在如下问题:1.从嫌疑人何某处搜查扣押的吹风机并非被害人张某丢失的戴森吹风机;2.安侦查人员为将何某定罪,隐匿了从何某处扣押的吹风机,未将该吹风机送价格认证中心鉴定。价格认证中心仅凭被害人张某提供的京东购买记录作出价格认定。
该案后续经过笔者的辩护,案件得以退回补充侦查。补侦后,公安侦查人员将从何某处扣押的吹风机送价格认证中心,最终该吹风机鉴定价值为293元,公安机关从何某处扣押的吹风机明显与案卷中被害人张某丢失的戴森吹风机并非同一个吹风机。基于存疑有利于嫌疑人的原则,该起事实得以排除。后续,公安机关撤销了案件。
(三)迷信某些证据的证据能力、证明力形成的虚假印证
在实务中最典型的表现,裁判者迷信鉴定意见,而没有对鉴定意见的证据能力、证明力进行审查,一概将鉴定意见作为定案根据。
如:一起寻衅滋事案件中,起诉书认定有三名被害人,其中两名被害人经鉴定被打成轻微伤,但是其中一人的轻微伤只有主观病历(初诊记录),没有客观病历(如影像检查、理化检验、手术记录等),并且从鉴定标准分析,鉴定意见根据初诊记录认定其中一位被害人被打成了“头皮下血肿”,但是该被害人曾经做过CT,并且在CT一栏的诊断结果中没有任何病情的书写。由此可见,该鉴定意见不具备证据能力和证明力,不得作为定案依据。最终经笔者与法官沟通,因该鉴定意见存在问题,对于被告人的量刑减少了六个月。
(四)选择性使用证据形成的虚假印证
某一份的证据的证明内容并非是单一的,可能会存在多项证明内容,而多项证明内容又对被告人不利的,也有对被告人有利的。如果裁判者单就采纳对被告人不利的内容,忽视对被告人有利的内容,将会片面的对待事实,形成“虚假印证”。
如:某挪用资金案件中,某单位决定将一笔资金交由法定代表人保管,该笔资金存放的账户中除了单位的资金,还有该法定代表人个人的资金,两笔资金之间形成混同。该法定代表人辩解:1.由其个人保管的单位资金有时会转回单位救急所用;2.如果自己使用了单位的资金,自己答应财务:“会以月息两分付给单位。”原一二审法院只采信了该法定代表人使用了单位资金的供述,忽视了该资金会转回单位,供单位救急所用的辩解。笔者介入该案申诉阶段后发现,从资金走向及银行流水的特征可以证实:单位的资金已经转回了单位,当事人没有挪用单位该笔资金。该案目前尚在申诉之中。
重视“证据能力”,防止“虚假印证”!


