各省、自治区、直辖市人民检察院、公安厅(局)、市场监管局(厅、委),新疆生产建设兵团人民检察院、公安局、市场监管局:
为贯彻落实党中央决策部署,深化司法鉴定管理体制改革,严格规范检察机关、公安机关鉴定机构检测实验室资质认定工作,依据《全国人民代表大会常务委员会关于司法鉴定管理问题的决定》,结合检察机关、公安机关鉴定工作需要,最高人民检察院、公安部、市场监管总局就规范和推进检察机关、公安机关鉴定机构检测实验室资质认定工作通知如下:
一、职责分工
最高人民检察院、公安部、市场监管总局按照各自职责和工作分工,部署和监督指导各地检察机关、公安机关鉴定机构检测
实验室资质认定工作。成立国家资质认定公安、检察技术评审组,设在公安部刑侦局,协助市场监管总局开展国家级检察机关、公安机关鉴定机构检测实验室资质认定技术评审工作。
省级市场监管部门负责本行政区域内其他检察机关、公安机关鉴定机构检测实验室资质认定工作。省级人民检察院、公安机关分别在最高人民检察院和公安部的领导下,开展检察机关、公安机关鉴定机构检测实验室资质认定的组织、推荐、指导等工作。
二、申请范围和工作程序
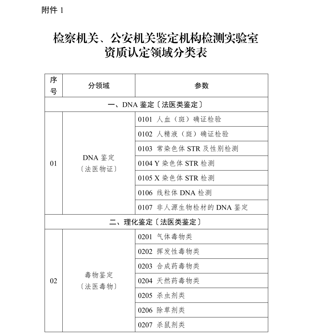
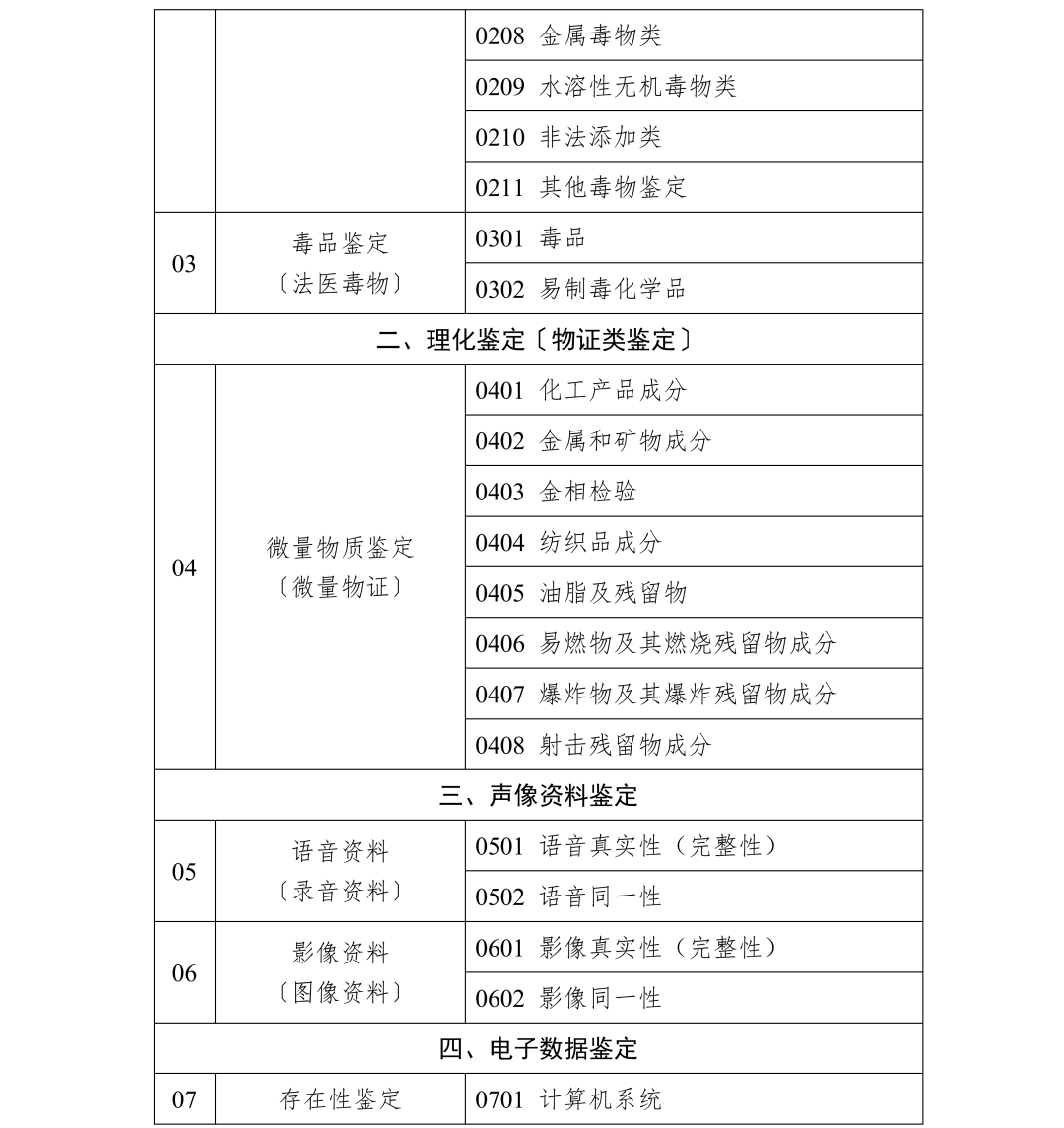
(一)从事法医类鉴定(法医物证、法医毒物)、物证类鉴定(微量物证)、声像资料鉴定(录音资料、图像资料)、电子数据鉴定和环境损害鉴定业务的检察机关鉴定机构,从事DNA鉴定、理化鉴定、声像资料鉴定(语音资料、影像资料)、电子数据和环境损害鉴定业务的公安机关鉴定机构,应当具备相应的通过资质认定的检测实验室(详见附件1)。
(二)由最高人民检察院登记管理的检察机关鉴定机构的检测实验室、由公安部登记管理的公安机关鉴定机构的检测实验室,申请国家级资质认定;其他检察机关、公安机关鉴定机构检测实验室,申请省级资质认定。申请国家级资质认定的,申请材料需经国家资质认定公安、检察技术评审组审核后,向市场监管总局提出申请;申请省级资质认定的,需经省级人民检察院、公安机关审核后,向所在地省级市场监管部门提出申请。
三、工作规定
(一)最高人民检察院、公安部、市场监管总局共同发布《检察机关、公安机关鉴定机构检测实验室资质认定评审补充要求》(详见附件2),与《检验检测机构资质认定评审准则》一并作为检察机关、公安机关鉴定机构检测实验室资质认定的评审依据。
(二)检察机关、公安机关鉴定机构应有明确的法律地位,持有县级及以上人民政府或者其编制部门,或者县级及以上检察机关、公安机关设立鉴定机构的批准文件。
(三)检察机关、公安机关鉴定机构检测实验室申请资质认定的项目,应当在2年内参加过省级及以上人民检察院、公安机关组织的能力验证活动并取得“满意(合格)”结果。
(四)经资质认定的检察机关、公安机关鉴定机构检测实验室为鉴定活动提供检测数据支撑的,应按照资质认定有关规定出具检测报告(记载检测数据、结果的书面资料),鉴定意见书上无需标注资质认定标志。
四、有关要求
最高人民检察院、公安部组建专家库,对鉴定机构检测实验室进行监督检查,对在监管中发现鉴定机构检测实验室不再符合资质认定条件和要求的,将及时通报市场监管部门。各地人民检察院、公安机关和市场监管部门要站在维护司法公正、促进社会公平正义的高度,提高认识、统一思想,加强沟通、密切协作,认真组织开展资质认定工作,确保检察机关、公安机关鉴定机构检测实验室工作规范。各鉴定机构要持续完善实验室管理体系和独立、公正、可控的运行机制,全面提升技术能力和公信力。对无需取得资质认定的鉴定项目,应利用已有的鉴定机构质量管理体系对其开展监管,确保鉴定质量和技术水平。
本通知自发布之日起施行,此前有关规定与本通知不一致的,以本通知为准。公安部、国家认监委《关于开展全国公安机关刑事技术机构资质认定工作的通知》(公刑〔2015〕1681号),国家认监委《关于印发〈检验检测机构资质认定刑事技术机构评审补充要求〉的通知》(国认实〔2016〕71号),公安部、市场监管总局《关于规范和推进公安机关鉴定机构资质认定工作的通知》(公刑侦〔2021〕4329号)自本通知发布之日起废止。
附件:1. 检察机关、公安机关鉴定机构检测实验室资质认定领域分类表
2. 检察机关、公安机关鉴定机构检测实验室资质认定评审补充要求
最高人民检察院 公 安 部 市场监管总局
2025年11月27日
附件2
检察机关、公安机关鉴定机构
检测实验室资质认定评审补充要求
第一条 本补充要求是在《检验检测机构资质认定评审准则》的基础上,针对检察机关、公安机关鉴定机构检测实验室评审的补充要求。本补充要求与《检验检测机构资质认定评审准则》一并作为检察机关、公安机关鉴定机构检测实验室资质认定的评审依据。
第二条 本补充要求所称的检察机关、公安机关鉴定机构,是指人民检察院、公安机关依法设立并取得相应资质的鉴定机构。
第三条 本补充要求所称的检察机关、公安机关鉴定机构检测实验室,是指检察机关、公安机关鉴定机构中,开展鉴定业务所必需的依法设置的检测实验室。
第四条 本补充要求所称的外部专家,是指经检察机关、公安机关鉴定机构聘请,具有专门知识、能够提供技术支持的人员。
第五条 本补充要求所称的外部信息,是指由委托鉴定单位提供的、检测实验室作为检测依据的外部检测信息或者其他与检测相关的信息。
第六条 本补充要求所称的鉴定人,是指经检察机关、公安机关登记管理部门核准登记,取得鉴定人资格证书并承担检测工作的专业技术人员。
第七条 本补充要求所称的辅助人员,是指通过与鉴定机构或者其所在的检察机关、公安机关签订劳动合同,在检测实验室工作的人员,包括劳务派遣人员。
第八条 检察机关、公安机关鉴定机构检测实验室应建立、实施和保持与其活动范围相适应的管理体系。检察机关、公安机关法定代表人不担任最高管理者的,应对最高管理者进行授权。
第九条 检察机关、公安机关鉴定机构检测实验室应明确行政、技术岗位的任命、授权,应明确财务的支持、内外部保障的渠道和各自的责任,并文件化。
第十条 检察机关、公安机关鉴定机构检测实验室的最高管理者、技术负责人、质量负责人、授权签字人应当是检察机关、公安机关在职人员。
第十一条 检察机关、公安机关鉴定机构检测实验室应对聘请的外部专家建立档案,对其能力进行确认和动态评价。
第十二条 检察机关、公安机关鉴定机构检测实验室申请资质认定的项目应满足以下条件:
(一)在《检察机关、公安机关鉴定机构检测实验室资质认定领域分类表》和检察机关、公安机关《鉴定机构资格证书》核准范围内;
(二)每个鉴定项目至少有3名鉴定人,且至少有1名鉴定人拥有中级及以上专业技术职称(任职资格)或具有同等能力。
第十三条 检测实验室对涉及检测活动人员(包含辅助人员)在上岗前应进行有效的培训和评价,并进行必要的监督。培训至少包含以下几个阶段:
(一)上岗前培训阶段;
(二)在授权签字人指导下的工作阶段;
(三)与检测技术和方法的发展保持同步的岗位培训阶段。
第十四条 检测实验室应有措施并配置必要的设备设施,确保其人员在实施检测活动中的职业健康和人身安全。
检测实验室应有妥善处理生物、化学等有害废弃物的制度,有害废弃物的处理必须符合环保和安全要求,废弃物的处理单位需有相应的资质,并保留处置记录。
第十五条 当开展检测活动对环境条件有明确要求时,环境条件不能满足的,不得开展检测工作。
第十六条 检测实验室应对外部信息的可采用性进行确认。当外部信息不足或缺失等可能会造成检测结果的局限性时,应告知委托鉴定检测的单位。
第十七条 检测实验室应独立完成开展的检测项目,所检项目不得进行分包。使用聘请的外部专家按照其管理体系的要求提供技术支持,不属于分包。
第十八条 由政府采购形式确定的供应商,应视为按程序选择和批准的供应商,但应对可能影响检测质量的供应品的生产商进行评价,并与供应商的评价记录一并保存。检测实验室应以现场实验的方式对影响检测质量的关键供应品进行技术验证,必要时采取包括对阳性和阴性检材/样本的检测的方式开展验证。
第十九条 检测实验室不涉及抽样。当进行取样时,应制定文件化的取样要求,并进行培训,确保参与检测工作的相关人员具有选择、确定和获取检材、样本的能力。
第二十条 检测实验室应在以下范围内选择使用标准或技术规范,并确保其有效:
(一)国家标准;
(二)公共安全行业标准;
(三)最高人民检察院检察技术信息研究中心、公安部刑事侦查局发布的技术规范;
根据检测工作需要,可选用环境、食品、纺织等行业标准或检测方法。
第二十一条 检测实验室应制订外部和内部质量控制计划,按照国家和省级行业主管部门的要求参加能力验证活动,并取得“满意(合格)”结果。对于没有开展能力验证检测项目的检测实验室,应依照《检察机关、公安机关鉴定机构检测实验室资质认定领域分类表》中的分领域,每一个资质认定周期内至少进行一次机构间比对。
内部质量控制活动应根据检测项目特点、规范要求、技术风险、人员能力,确定质量控制的具体方式、实施频次(常规或定期)、控制要求和评价依据,并文件化。
第二十二条 检测实验室应识别并区分不同形式产生的过程记录。对以核查形式共同完成的,过程记录中应有原始记录人员和核查人员的签字;对于不同检测人员独立完成的,应分别独立制作过程记录。
检测过程中的阳性结果、阴性结果及质控结果均应记录。
第二十三条 检测实验室应建立和保存针对每起检测的档案。检测报告档案内容包括但不限于:委托书、鉴定事项确认书(受理登记表);与委托鉴定单位沟通的所有记录;检材/样本的照片或者复制件;检材/样本的流转记录;过程记录、检测结果/数据、图谱、所利用的外部信息或资料;审批稿、审批表、检测报告副本。
第二十四条 参与检测工作的相关人员应在其原始记录上签字。外部专家意见应由提供支持的专家签字并归档保存。
第二十五条 检测报告档案中应有授权签字人的审核记录,表明检测中每个关键的发现、检测数据、分析判断和说明、检测结果都已经过审核。授权签字人的意见可以通过多种方式体现,如逐项或总体的意见,以及针对性的说明等。
检测报告上至少应有2名鉴定人的签字,并经授权签字人签发;签发检测报告的授权签字人可以是鉴定人之一,但不应作为第一鉴定人。
第二十六条 检测实验室应制定保护和备份以电子方式存储记录的相关规定,避免原始信息和相关检测数据丢失、损坏或改动。


